諾德低溫驅動方案:為立體冷庫提供全環節動力適配
昨晚下單的冰鮮三文魚,
今天中午就送到了家門口;
便利店冰柜里琳瑯滿目的冰淇淋,
隨時為你清涼一下。
······
這些如今我們習以為常的便利,
背后是一張龐大而精密的冷鏈網絡在支撐。
作為這張網絡的核心節點,冷庫也已從傳統的平地倉庫,升級為自動化立體冷庫:一個由高層貨架、高速堆垛機和復雜輸送線構成的精密系統,在智能大腦(WMS/WCS)的指揮下,實現無人化、智能化的存取作業。它不再只是存儲空間,更是一個高效的物流樞紐。
然而,將精密設備投入-25℃甚至更低的寒冷環境中,并要求其永不停歇,本身就是嚴峻挑戰。此時,作為設備“關節與肌肉”的驅動系統,其可靠性極為重要,直接決定了整個冷庫的運營效率與經濟效益。
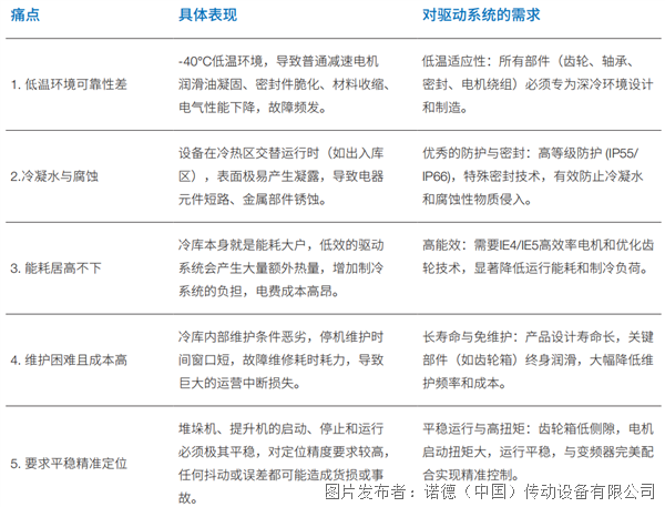
行業核心痛點與驅動需求

AS/RS立體冷庫全環節動力適配
諾德驅動系統可為低溫環境中自動化設備提供動力支持,確保在-40°C及以上環境中穩定運行,助力冷鏈倉儲實現高效、精準、不間斷的自動化作業。

諾德減速電機
針對性解決冷庫痛點,賦能高效運營
在自動化立體冷庫中,溫度是定義應用的基石。不同的溫區對減速電機的材料、潤滑、密封和電氣性能提出了截然不同的苛刻要求。諾德深知這一點,我們不提供“通用”的解決方案,而是為您提供為特定溫度精準優化的專業驅動。


諾德低溫方案優勢
低溫潤滑油
標配適用于-30°C甚至-40°C的合成潤滑油,確保在寒冷環境下啟動順暢,潤滑充分,減少磨損和能耗。
電機過載現象
普通碳鋼的軸在-25℃時,碳鋼必定會產生韌脆轉換,因此強烈推薦采用合金鋼,來保證輸出軸不因低溫而發生斷軸現象。
調整作息
部分設備可能存在短時或長時間停機狀態,加熱帶SH可有效防止電機內部產生冷凝水。
IP55/IP66+排水孔KB
冷庫存在冷熱交替的工位或現象,選擇IP55/IP66和排水孔,可有效防止電機短路而燒毀電機。
制動器防塵防銹SR
制動器摩擦盤容易因低溫而發黏連現象,部分鐵盤會因盤面有冰晶,制動力矩的急劇下降,SR附件可防止制動器因粘連而無法打開,也能保證在不同濕度環境下產生標稱力矩。
從您餐桌上的三文魚,到便利店的冰淇淋,這份便捷與安心的背后,是冷鏈物流的精密協作,更離不開每一個驅動關節在寒冷環境中的可靠運行。我們以深度適配的低溫解決方案,賦能自動化立體冷庫,確保其高效、精準、不間斷運轉。
讓驅動之暖,
守護冷鏈的每一度寒冷。
提交
Landgang啤酒廠:以智能驅動技術,靈活應對千變萬化配方
CeMAT展會直擊丨蒞臨W3-B1-1,解鎖驅動效率的無限可能
誠邀蒞臨 | 諾德邀您共赴CeMAT ASIA 2025,W3-B1-1
中秋月餅標準化生產的背后丨驅動技術與生產工藝的協調
覆蓋養殖到包裝:諾德助力家禽生產,高效與安全并行

投訴建議