VEGA液位開關壞了,產線只能停工嗎?
在一線干過裝置的人都知道:生產現場儀表不貴,但它一壞,代價高得離譜。 尤其是進口品牌(以 VEGA 為代表)的音叉液位開關,一旦故障,最讓人崩潰的不是“買一個多少錢”,而是:
? 備件交期長:等件期間裝置被迫降負荷、旁路運行、甚至停線
? 維修更換成本高:原廠件 + 原廠服務 + 反復匹配調試,費用“疊加”
? 替代難、兼容難:認證、過程連接、工況耐溫、輸出信號,一項不對就得返工
進口 VEGA 液位開關壞了,最貴的不是備件本身,而是“等不起”的停產損失和反復更換的隱性成本。
所以這幾年在現場看到越來越多企業做了一個更務實的動作:把進口液位開關逐步替換為國產高品質液位開關,把“不可控交期”和“高維保成本”從系統里拿掉。
為什么 VEGA儀表會讓你“被交期綁架”?
以VEGASWING 61為例,它本身是一款成熟的通用型音叉液位開關,應用很廣、認證也覆蓋得很全(船級/食品級等),但在國內項目/存量裝置維保上,它的痛點集中在三類:
1. 備件時間不穩定:項目越急越等不到,裝置運行越久越怕它壞,還容易被國際形勢影響
2. 單點故障放大:一個液位開關失效,可能觸發泵保護、干運行保護、溢出保護鏈條
3. 全生命周期成本高:采購價、備件價、服務價、停機價疊加,長期算賬很難看
因此,“國產替代”不是口號,而是現場工程師被迫做出的風險管理。
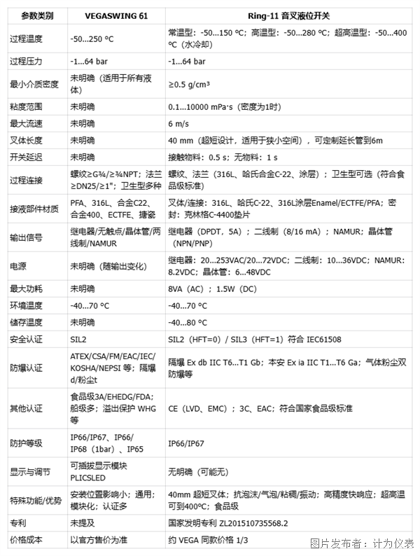
用什么替代更穩?用參數說話:
以計為 Ring-11 音叉液位開關為例,下面這份VEGASWING 61 vs 計為 Ring-11 音叉液位開關參數對比,是很多用戶做替代評審時最關心的“硬證據”。

結論給現場人看的:
? VEGASWING 61:通用液體限位檢測強項在“認證覆蓋廣、模塊化、應用面寬”。
? Ring-11:強項在“超短叉體、耐溫跨度更大、抗干擾能力強、關鍵參數更明確、性價比高”。
? 從“停機風險”和“維保交期”角度:Ring-11 更適合做存量裝置的快速替代與備件國產化。
替代要解決三個現場真問題
1、空間受限、短接管、狹小罐體:Ring-11 的 40mm 超短叉體很關鍵
很多罐區、撬裝設備、夾套釜、換熱器回液小罐,安裝窗口極小。 進口件常見問題是:叉體長度、接管尺寸、安裝干涉導致“能買不能裝”。
Ring-11 的 40mm 超短設計,讓現場安裝非常方便:你不需要為了一個液位開關,重新改管、動焊、停線。
2、復雜介質:泡沫、氣泡、粘稠、振動 —— 誤動作比不動作更可怕
一線最怕兩件事:
? 誤報高液位:聯鎖停泵/停料,生產波動
? 漏報高液位:溢流、環保/安全事故
Ring-11 強調“精密調諧抗干擾”,對泡沫、氣泡、粘稠和振動更友好。對很多化工、食品、精細化學品工況來說,穩定壓倒一切。
3、高溫工況:別用“剛好夠用”,要用“留有余量”
VEGA 的過程溫度上限是 -50…250℃;Ring-11 提供到 280℃、甚至 400℃(水冷)。
這對導熱油、夾套高溫段、某些蒸汽伴熱點位,是“能不能用”和“用多久”的差別。
選型/替代落地建議:照著做,替代成功率更高
如果你打算把 VEGA液位開關替代為 Ring-11,建議按這 5 步走:
1. 先確認工況三要素:介質密度(≥0.5 g/cm3)、溫度、壓力
2. 核對過程連接:螺紋規格/法蘭 DN、材質 316L 或哈氏 C-22、是否需要涂層(PFA/ECTFE/搪瓷等)
3. 核對輸出與供電:繼電器/二線制/晶體管/NAMUR,電壓范圍是否匹配 DCS/PLC/隔離柵
4. 確認防爆與安全等級:現場區域等級、是否需要 SIL2/3 配置
5. 先做“關鍵點位試點”:選 1~3 個高頻故障點或交期風險點,跑穩定后再批量替換
替代別糾結品牌情結,盯住“工況適配 + 信號兼容 + 安裝不返工 + 交期可控”。
成本賬怎么算才真實?別只看采購價,要算“停機損失”
很多采購只看“單價”。但技術工程師要看的,是全生命周期成本(TCO):
? 采購價:Ring-11 約為 VEGA 同款 1/3(直接降低備件占用)
? 交期損失:進口交期不確定導致的停線/降負荷,通常遠高于儀表本體
? 維護成本:反復拆裝、返工改管、調試時間成本
? 風險成本:誤動作/漏動作造成的聯鎖停機、安全事件、環保處罰
? 售后響應:進口儀表的服務響應通常鏈條過長,讓時間消耗在不同人溝通之間,對于廠家來說是直接損失,而國產儀表廠家則可24小時在線響應,讓售后問題直接交給專業工程師,避免一線人員的內耗和責任推諉。
所以替代的價值,往往不是“省了幾千塊”,而是:把不可控的停機風險,換成可控的國產備件體系。
適合替代的典型行業/場景
? 化工:儲罐高/低液位保護、泵干運行保護、溢出保護
? 食品/制藥:衛生型過程連接、需要食品級合規
? 精細化工/樹脂/膠黏劑:粘稠介質、易掛料、泡沫工況
? 公用工程:污水池、冷凝液罐、回收罐、撬裝小罐
? 高溫段:夾套釜、導熱油相關點位(按溫度段選型)
現場結論
如果你正在經歷:VEGA 液位開關故障頻發 + 備件周期長 + 維修更換成本高, 那么國產計為 Ring-11 的意義不是“國產替代”,而是用參數可驗證的方案,把停產風險、交期風險、維保成本,從系統里一次性降低。
提交
進口料位開關故障后,是維修還是國產替代?
什么是液位變送器?工業液位測量技術指南
雷達物位計選型不要只看精度±1mm
80G Hz高頻高溫藍牙雷達液位計原理
雷達/導波/超聲波/音叉液位儀表怎么選?

投訴建議