排水管網信息化系統解決方案
2025/11/21 18:00:52
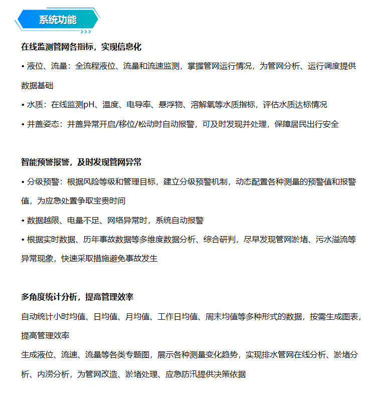
平升電子排水管網信息化系統解決方案 排水管網在線監測系統,通過在排水管網關鍵節點布設高精度監測設備,7x24小時不間斷監測水位、流量、流速、水質、井蓋姿態等核心數據,并傳輸至云端中心。
排水管網在線監測系統為城市地下管網裝上“智慧大腦”與“千里眼”,將分布在城市各個角落的監測設備聯成網,實現從源頭到末端的全鏈路數據感知,幫助排水管理部門全面動態了解管網運行情況和變化規律,及時發現管網淤堵、污水溢流等現象,快速做出管道疏通、排澇防汛響應,化被動為主動,讓地下的生命線變得透明、可控。







如需了解更多信息,歡迎致電 0315-7353609 ! 或訪問( 唐山平升電子技術開發有限公司)官網 https://www.data86.com/
審核編輯(
王靜
)
提交
查看更多評論
其他資訊
雨污水管網監測系統解決方案
污水管網信息系統-市政智慧排水管網GIS信息系統解決方案
城市排水管網自動化監測系統解決方案
智慧水務供水管網遠程監測系統建設解決方案
供水管網監測預警系統解決方案

投訴建議